电源并联方式的利弊衡量
系统设计人员希望考虑将直流电源并联使用可能有很多原因。其中有些与物料清单和物流问题相关,其他则集中于满足系统电流、性能或可靠性目标。
在非设计方面,并联电源的能力也利于某个电源能单独使用,或在跨广泛产品线中组合使用。这可以简化采购,增加单一电源的用量并简化库存管理。
当然,考虑并联电源的技术原因更加复杂。首先,或许由于无法获得较低功耗的元器件,或者市场增加了新卖点和新功能,产品可能实际上比预算需要更多电流,这时使用并联电源可能是一种“保险”的形式。其次,并联电源可以支持N+1甚至N+2冗余,以防止单点故障,或在不影响系统的前提下实现故障电源的热插拔。第三,它允许使用功能、特点和外形尺寸熟知的、经过验证的电源,因而可减少设计导入风险和不确定性。最后,如果一个高功率单元在一个高度局限的区域散热量太多,它可以通过增加电源转换器布板的灵活性来实现“热扩散”。
电源并联提供灵活性和潜在好处的同时,也带来了一个明显的问题:可以在并联配置中使用任何电源吗?答案是“不能”。它取决于电源的设计、电源连接所用的技术,以及并联使用电源的理由。
希望将电源并联最明显和最简单的方法是简单地将其输出连接在一起。一般来说,这行不通,因为每个电源都有其自己的输出电压调节,因此不仅要设法在其负载变化时仍然保证这个调节,而且在调节时还需要避开其他电源闭合回路的影响。
对于那些内部包括传统的误差放大器和参考的电源来说,只以并联方式放置多个电源不是实现高功率阵列的有效方法。电源之间的参数差异往往会引起一个电源——那个以输出电压为基准的最高参考电压的电源——承载所有负载电流,而所有剩下的电源不会带载。
在这种情况下,当负载超过了这个“领先”电源(承担最大负载)的带载能力时,它可能会进入一种恒流极限模式(这可能会也可能不会是一个额定工作模式),或者它可能把过载当作故障而关闭。取决于这个被讨论的电源,这些响应可能会导致过应力,尤其是在它们作为应用中常规操作的一部分出现时。此外,对于那些由于过载而出现电源关闭的情况,在电源阵列中第二高参考电压的电源将被迫承载整个负载,并将同样关闭。这将很快导致整个电源轨的崩溃。
如果一个电源设置为恒压(CV)模式,而其他电源设置为恒流(CC)模式,但输出电压稍高,直接连接拓扑结构的方式可能很有效;请注意,并非所有电源都允许选择输出模式。设置为较高输出电压的电源将提供恒流输出,而它们的每个输出电压都将下降,直到等于CV电源的输出。负载必须吸取足够的电流,以确保处于CC模式的电源必须保持在该模式下运行。请注意,使用这两种方式意味着多个电源不再完全相同,从而削弱了并联配置的某些优势。
如果电源是专为支持这个拓扑结构,或者如果有一个控制回路误差放大器可以反馈误差信号回到所有其他电源,使它们共享负载,直连方法是可行的。不过,对于从主到从的控制信号来说,后一种方法还需要一条“均流母线”。
另一种方法是为每个电源的输出增加串联的小镇流电阻器,以均衡阵列中电源之间的负载电流分布,甚至是在其控制回路看到不同输出电压时,如图1所示。镇流电阻器会对负载调节产生一些影响,这取决于镇流电阻意欲克服不均流所产生的设定点误差的大小。不过,这些镇流电阻器也会散发热量,降低系统效率。
图1:一种均流方法是在每个电源输出使用较低数值的镇流电阻器,但由于电阻相关的耗散和整体效率,这种方式也存在问题。
针对直连困扰的看似“简单”的一个解决方案是只在每个电源和所有电源的公共连接点之间使用二极管连接,该技术通常称为二极管ORing(图2)。ORing二极管对防止电源吸入(sinking)连接点的电流非常有效,但通常不足以解决有独立误差放大器的电源中的均流误差,因为二极管的导通特性曲线比较陡,以致电源设定值的参数差异仍然会导致严重的均流问题。 图2:原则上可以通过使用二极管组合多个直流电源输出来隔离一个电 源与另一个电源,但这种配置有很多有关负载平衡和均流的性能问题。 二极管ORing对于其输出可以同时吸入和流出电流(双象限工作)的电源独立运行来说一般是必需的。相对单象限电源来说,如果没有ORing二极管,直接并联这种电源的效果更糟糕。单象限电源只有负载均流误差,但双象限电源的调节会产生竞争性输出电压控制。这将导致超过负载电流的大电流在阵列中的电源间循环流动,并可能立即导致一个或多个电源过载。 此外,如果二极管的导通阈值是负温度系数,这实际上将会促使阵列中的电流错乱(hogging)。采用正温度系数的整流——肖特基二极管,或是通过使用在有源ORing实现中采用FET和整流器构建的类似二极管的功能——是减少该问题的一个方法,但由于二极管正向压降,效率将会降低,并且有源ORing会增加成本和复杂性。 在某些情况下,二极管ORing仍然可以改善系统级的可靠性。感兴趣的主要情况是其中的一个电源出现输出FET或者电容短路,这可能危及共同输出电压轨。ORing二极管会快速将该短路电源与输出隔开,从而提高可靠性和系统鲁棒性。 为了在阵列中实现可靠和可预见的工作,电源一般必须专门针对并联工作来设计。我们必须全面考虑启动同步、故障保护协调,以及控制回路的稳定性。 对于一个可为负载提供更高水平可用电流的并联阵列电源来说,需要采用针对阵列使用的某种类型的控制回路策略。一种流行的控制策略是运行没有内部稳压放大器的电源,但用一个由误差放大器控制的公共控制信号输入将它们组合在一起。这个误差放大器可调节系统的输出,然后其单反馈信号被分发到系统中的所有电源。 这种流行控制策略的主要优点是输出电压的调节很好,而均流误差由部件间的调制器增益的偏差所决定。不利的方面是,使用单个误差放大器和单线控制母线可能会产生单点失效,这对某些类型的高可靠性系统可能是个问题。另外,调制器增益的参数误差难以控制,这往往导致制造商权衡良率来控制共享误差。 对于单控制回路的方法,如果电源对其控制节点输入具有很小的容限,那么均流误差可降到最低。如果共享误差很大,那么要么必须降低阵列的额定功率,以避免由于共享失衡造成阵列中任何单个电源过载,要么需要采用具体处理措施。用于改善由于不同部件间的差异所造成的均流误差的技术包括在生产中针对输出误差进行校准(这种方法昂贵),或者在阵列中每个电源附近增加电流控制环来消除该误差(这会增加复杂性和器件)。这些本地回路的电流检测通常需要对电源增加分流电阻。 对于控制节点是参考初级侧的隔离DC-DC电源来说,会出现第二种障碍:初级侧和次级侧隔离边界的误差放大器输出信号的传输问题。根据所使用的隔离元件,隔离技术经常会增加成本,占用宝贵的空间,而且会对可靠性带来不利影响。 第二种允许在阵列中采用单独电源并联的控制回路策略是使用负载线来效仿镇流电阻器方法中的路径上的电阻。通过实施所谓的“降压均流(droop-share)”的负载均流方法,每个电源都有单独的参考和集成的误差放大器,但随着负载电流的增加,参考电压被有意处理为线性减少,从而使得输出电压降低一定值。 并联电源可能会对瞬态响应和负载调节带来消极影响。降压均流方法刻意使用了负的负载调节方式将负载分布到阵列中的模块。因此,对于降压均流阵列,负载调节往往比用传统单误差放大器创建的阵列差。可以在降压均流阵列周围使用一个外部控制回路,以有效抵消负的负载调节方式。因为外部回路本身就是一个误差积分器,由此产生的静态调节误差与传统误差放大器情况相同。 电源供应商可以采取步骤来应对并联挑战。例如,采用转换器级封装(ChiP)的Vicor的DCM DC-DC转换器采用一条内置负斜率负载线;因此,随着负载的增加,DCM的内部稳压器仅略微降低输出电压。这实际上就像小镇流电阻器的实现方法,但并没有用任何实际的电阻器(图3),而且具有其他几个关键特性。 首先,它是一种实现镇流电阻器的不同方法,因为没有物理电阻器,也没有V×I生成的热量,不涉及热能浪费。第二个区别涉及动态响应,因为频率高达数百千赫,由于没有高频寄生问题,在其I-V传递函数曲线中,真正的电阻器可以被认为具有无限的“带宽”。因此,电阻器上电压的任何瞬时变化都会导致电流的相应变化。 在DCM转换器中,负载线是通过数字/模拟转换器的离散时间调制器产生误差放大器的参考电压来实现的。正确的参考值主要是基于DCM输出电流的估计计算的,并为了降低噪声,做了一些平均处理。因此,DCM所模拟的负载线相当于电阻并联一个大电容。当查阅数据表图片时,所看到的电源对阶跃负载的响应就是由于这个RC时间常数所产生的。 尽管如此,虽然这种负载线输出特性允许多个DCM输出直接进行并联,但是它们自身的误差放大器控制回路仍处于活动状态。如果所有的DCM对负载都有相同的外部(真正的)路径电阻,有相同的调节设定值,并且都处于相同温度,阵列中的DCM上的负载电流分布是完全相等的。因此,并联DCM的行为就像单个DCM,但是有更高的输出电流(图4)。 由于其负电压温度系数,利用DCM转换器系列,各自单元中的温度变化不是问题。如果一个电源的加载比其他电源多,相对于其他电源其温度会上升,这反过来会导致其输出电压降低。由于其他并联DCM的输出电压与加载DCM的输出电压相匹配,其输出将跟随其负载线,从而增加其负载电流的共享,使电路回到平衡。 并联DC-DC电源的问题和方法适用于大型转换器,如Vicor的DCM系列,而且也可用于负载小得多的电源IC。例如,LT3083是Linear Technology公司的一个3A低压差(LDO)线性稳压器,它支持在每个电源及其共同输出轨之间使用10 mΩ镇流电阻器的并联工作。 使用并联电源是实现库存和采购、产品通用性、额外输出电流和N+1冗余效益的一种有吸引力并可行的技术。不过,我们必须要了解可能的并联拓扑结构,以及如何保持跨多个电源的闭环电源调节。
图3:采用ChiP封装的Vicor的DCM适用于通过简单将其输出连接在一起的并联;不需要二极管、镇流电阻器,或其他负载平衡元件。
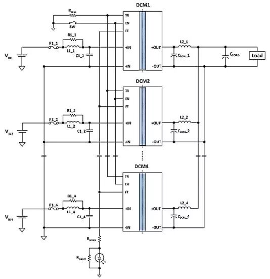
图4:利用Vicor DCM转换器,并联的单元可作为一个转换器使用;此外,如负载线所示,如果阵列相对最大负载为N+1冗余,不管任何单个转换器出现故障,阵列将继续工作。
